Menu
×
   ❮     
HTML CSS JAVASCRIPT SQL PYTHON JAVA PHP HOW TO W3.CSS C C++ C# BOOTSTRAP REACT MYSQL JQUERY EXCEL XML DJANGO NUMPY PANDAS NODEJS DSA TYPESCRIPT ANGULAR ANGULARJS GIT POSTGRESQL MONGODB ASP AI R GO KOTLIN SWIFT SASS VUE GEN AI SCIPY AWS CYBERSECURITY DATA SCIENCE INTRO TO PROGRAMMING INTRO TO HTML & CSS BASH RUST

Normal (Gaussian) Distribution


Normal Distribution

The Normal Distribution is one of the most important distributions.

It is also called the Gaussian Distribution after the German mathematician Carl Friedrich Gauss.

It fits the probability distribution of many events, eg. IQ Scores, Heartbeat etc.

Use the random.normal() method to get a Normal Data Distribution.

It has three parameters:

loc - (Mean) where the peak of the bell exists.

scale - (Standard Deviation) how flat the graph distribution should be.

size - The shape of the returned array.

Example

Generate a random normal distribution of size 2x3:

from numpy import random

x = random.normal(size=(2, 3))

print(x)
Try it Yourself »

Example

Generate a random normal distribution of size 2x3 with mean at 1 and standard deviation of 2:

from numpy import random

x = random.normal(loc=1, scale=2, size=(2, 3))

print(x)
Try it Yourself »

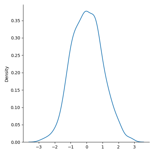
Visualization of Normal Distribution

Example

from numpy import random
import matplotlib.pyplot as plt
import seaborn as sns

sns.displot(random.normal(size=1000), kind="kde")

plt.show()

Result

Try it Yourself »

Note: The curve of a Normal Distribution is also known as the Bell Curve because of the bell-shaped curve.



×

Contact Sales

If you want to use W3Schools services as an educational institution, team or enterprise, send us an e-mail:
sales@w3schools.com

Report Error

If you want to report an error, or if you want to make a suggestion, send us an e-mail:
help@w3schools.com

W3Schools is optimized for learning and training. Examples might be simplified to improve reading and learning. Tutorials, references, and examples are constantly reviewed to avoid errors, but we cannot warrant full correctness of all content. While using W3Schools, you agree to have read and accepted our terms of use, cookies and privacy policy.

Copyright 1999-2026 by Refsnes Data. All Rights Reserved. W3Schools is Powered by W3.CSS.

-->